[b][align=center]四川理工学院关于公布2004年省级教学成果奖励评审结果的公告[/align][/b]
根据《四川省教育厅关于发布2004年四川省高等教育教学成果奖励评审结果的公告》(川教[2004]316号)精神,经省学科专家组评审、省评审委员会评审,我院推荐参评省级教学成果奖励的项目有10项分获省级一、二、三等奖,现向全院教师公布。
按照《四川省教学成果奖励办法》规定,全院教师对公布的教学成果如有异议,请在项目异议期(2005年1月30日截止)内,用书面形式向四川省高等教育教学成果奖励工作领导小组办公室(四川省教育厅高等教育处,地址成都市陕西街26号,邮编610041)提出。异议提出者须写明单位联系人(或本人)真实姓名、工作单位、联系方式,并加盖单位公章或本人亲笔签名。需保密者,请注明。否则不予受理。四川省高等教育教学成果奖励工作领导小组办公室在受理异议意见后,将对所涉项目在调查、复核基础上,报四川省高等教育教学成果奖励工作领导小组研究决定。
四川理工学院
2004年12月
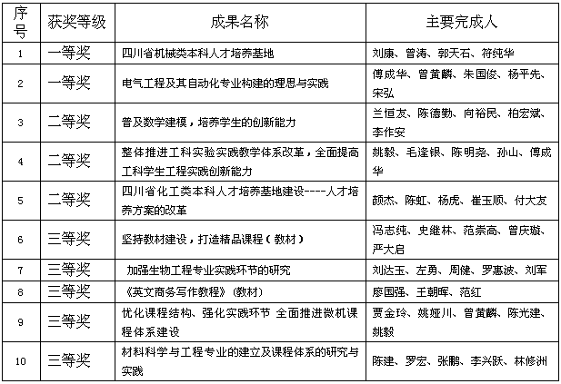
[align=center]四川理工学院2004年省级教学成果奖奖励项目名单[/align]

根据《四川省教育厅关于发布2004年四川省高等教育教学成果奖励评审结果的公告》(川教[2004]316号)精神,经省学科专家组评审、省评审委员会评审,我院推荐参评省级教学成果奖励的项目有10项分获省级一、二、三等奖,现向全院教师公布。
按照《四川省教学成果奖励办法》规定,全院教师对公布的教学成果如有异议,请在项目异议期(2005年1月30日截止)内,用书面形式向四川省高等教育教学成果奖励工作领导小组办公室(四川省教育厅高等教育处,地址成都市陕西街26号,邮编610041)提出。异议提出者须写明单位联系人(或本人)真实姓名、工作单位、联系方式,并加盖单位公章或本人亲笔签名。需保密者,请注明。否则不予受理。四川省高等教育教学成果奖励工作领导小组办公室在受理异议意见后,将对所涉项目在调查、复核基础上,报四川省高等教育教学成果奖励工作领导小组研究决定。
四川理工学院
2004年12月
[align=center]四川理工学院2004年省级教学成果奖奖励项目名单[/align]

上一篇:下一篇:



